Question 163Steam Plants - 1st Asst/Chief
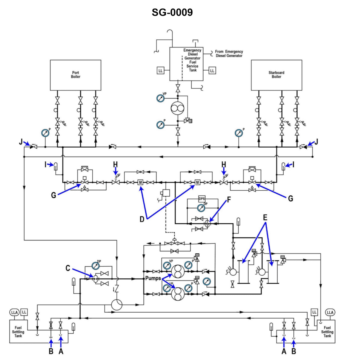
70% to passValve "H" shown in the illustration, functions to _______________. Illustration SG-0009

The correct answer is A) provide a quick shut off of fuel to the boiler. Valve "H" in the illustration functions as a quick shut-off valve for the fuel supply to the boiler. This is an important safety feature that allows the operator to immediately cut off the fuel flow in the event of an emergency or malfunction, preventing potential fires or explosions. The other answer choices are incorrect because: B) recirculating fuel oil is typically done during start-up, not the normal operation of the boiler; C) preventing backflow from the manifold is typically the function of a non-return or check valve; and D) regulating the amount of fuel burned is usually done by the main fuel control valve, not the valve labeled "H" in the illustration.
Ready to test your knowledge?
Take a Steam Plants - 1st Asst/Chief Practice Exam